Instance Verification Kit (IVK)
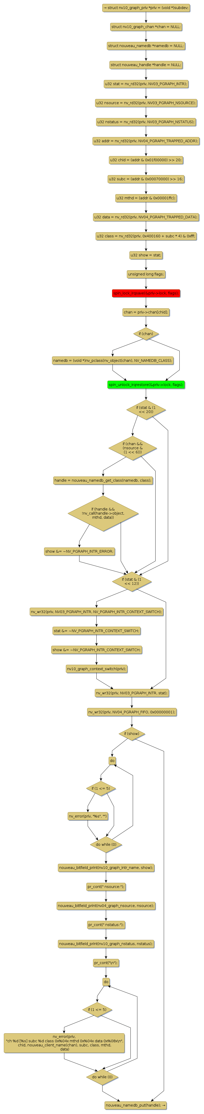
spin lock @ [31875+38+/linux-3.19-rc1/drivers/gpu/drm/nouveau/core/engine/graph/nv10.c]
Instance Signature: lock
|
The Matching Pair Graph:
|
|
Function Name
|
Control Flow Graph (CFG)
|
Events Flow Graph (EFG)
|
Source Correspondence
|
|
nv10_graph_intr
|
|
|
[31199+15+/linux-3.19-rc1/drivers/gpu/drm/nouveau/core/engine/graph/nv10.c]
|